Dividends
Non-resident companies pay 20% (except for 2024 then the percentage is 21%) withholding tax on dividends. Dividends approved by a shareholder meeting.
International aspects that might affect tax rate
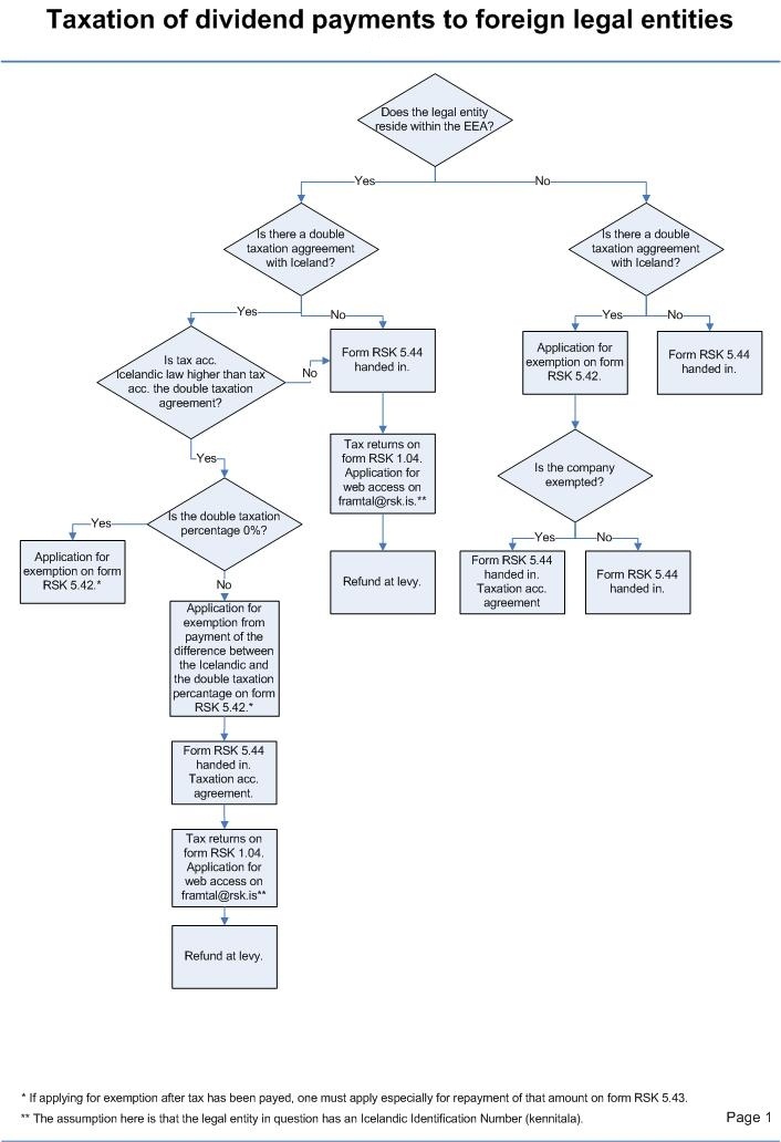
Iceland has concluded several agreements on tax matters with other countries. Parties with a permanent residence, with full and unlimited tax liability in either one of the contracting countries may be entitled to exemption from taxation or reduced tax rate according to provisions of the respective agreement, in absence of which the income would otherwise be subject to double taxation. Each agreement is different, and it is therefore necessary to check the respective agreement to ascertain where the tax liability lies, and which taxes the convention stipulates. Provisions of tax agreements with other countries may restrict Iceland's right to tax.
Effective Double Taxation Agreements (DTA) can be viewed here.
See tax rates on capital gains based on DTA
Exemption from taxation or reduced tax rate in Iceland according to agreements in force can only been achieved by filing an application for exemption/reduction on form RSK 5.42 to the Director of Internal Revenue. Until the application has been approved and confirmed one has to pay taxes in Iceland, based on national legislation.
If taxes have been withheld at source and the tax rate according to a DTA's provision is lower than the internal tax rate, an application may be filed for a refund on the form RSK 5.43 for the difference as soon as the tax has been filed to the State Treasury.
Residence in the European Economic Area
Non-resident companies, with limited liability, with residence in countries that are member states of the European Economic Area (EEA) and have received a dividend payment from a limited liability company in Icelandic after 1st of June 2008 can claim a full refund from taxes withheld at source.
If a DTA has been concluded with the member state in question and the tax rate according to that agreement is lower than internal tax rate an application for an exemption or a refund may be filed to RSK.
To claim the remaining taxes, if any, one has to file a tax return (Form RSK 1.04). Refund of excess tax withheld at source is made after the completion of the income tax assessment. Assessment for companies takes place at the end of October the following year.
Instructions to fill out the tax return RSK 1.04
Flowchart: Process for application for exemption/reduction and/or refund
